AFFICHAGE MULTIPLEXE

OBJECTIF : RÉALISER ET PROGRAMMER UN AFFICHEUR 128 LEDS POUR FAIRE DÉFILER UN MESSAGE .
L'afficheur sera connecté au port parallèle du PC.

 

Renambatz David

Vergoz Cédric

 

1/MATERIEL UTILISE

L'afficheur est composé:

 

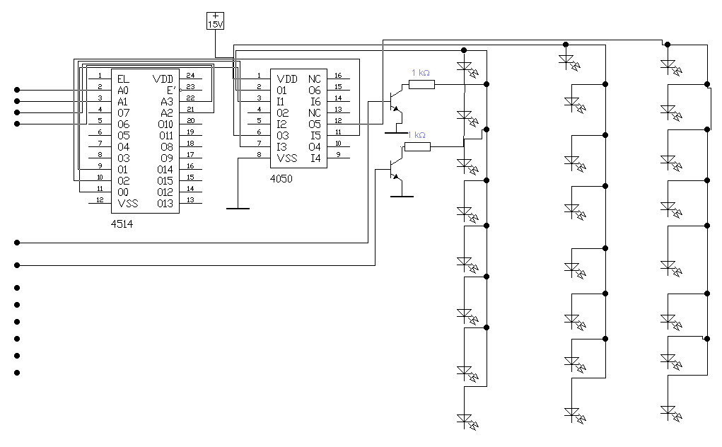
2/INITIATION A L'AFFICHEUR

Notre premier travail  fut de verifier le cablage de l'afficheur puis de regarder si toute les LED marchaient puis de comprendre leurs utilisations.Pour cela il a fallut determiner le role des pattes des amplificateur ainsi que celui du decodeur.

Ensuite nous avons realise le shema structurel de l'afficheur sur feuille puis sur workbench (voir ci-dessous).

 

Avant de commencer la programmation il a fallut souder les sorties du decodeur a une prise parallèle.

3/DEBUT DE LA PROGRAMMATION

Nos 1er essai de programation fut de tester toutes les LED de trouver les codes correspondants a l'aides des commandes:

LED                1

         

2               3              4              5             6              7                   8              
VALEUR 1 2 4 8 16 32 64 1

on se sert des valeur enhexadecimale pour selectionner les LED .Par exemple on prend la valeur 3 pour allumer les 2 premiere LED ( 1+2=3 on prend )

colonne code
0 11
1 10
2 9
3 8
4 15
5 14
6 13
7 12
8 3
9 2
10 1
11 0
12 7
13 6
14 5
15 4

 

 

4/PROGRAMMATION DES PREMIERES LETTRES DE L'ALPHABET

 

5/alphabet5

6/alphabet6

7/alphabet10

8/plaque

9/shema