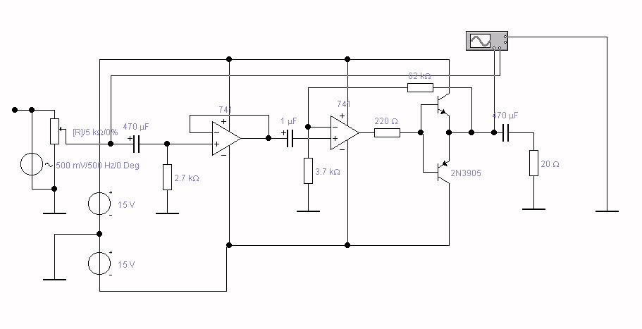
Schéma du montage test N°2
(partie amplificateur de courant)

Ce schéma a en quelque sorte le même principe que le premier mais les perfomances de celui-ci sont superieurs.La présence de l'oscilloscope dans ce schéma nous a permis dans un 1er temps de vérifier le bon fonctionnement de l'ampli. Par la suite, nous avons connecter a l'ampli un lecteur de CD et une enceinte afin de prouver les performances de l'ampli. le résultat obtenu a été plus que satisfaisant: le son a été merveilleusement amplifié et est resté clair et net, il n'y a pas eu de saturation.
Résultat obtenu sur l'oscilloscope:
(test réalisé sous workbench)
Afin de réaliser ce montage il a été necéssaire d'utiliser les composants suivants:
- 1 résistance de 20 ohm
-1 " " 220 ohm
-1 " " 62 kohm
-1 " " 3,7 kohm
-1 " " 2,7 kohm
-1 potentiomètre
-2 AOP 741
-1 condensateur de 470 µF
-1 condensateur de 1 µF
-1 transistor NPN
-1 transistor PNP (les transitors NPN et PNP se diffèrent par le sens du courant)